|
濕電咨詢服務: 陶經理18332815001 張經理18633235200
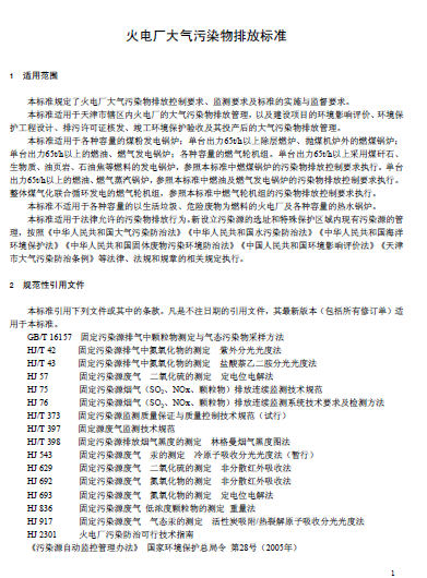
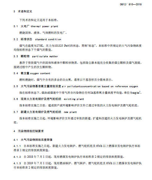
天津近日發布了地方強制性標準《火電廠大氣污染物排放標準》(DB12/ 810—2018 ),這是國內首個地方在火電廠大氣標準中對煙氣排放溫度做出限定,標準規定4月-10月燃煤鍋爐的煙氣排放溫度≤48℃,11月-3月≤45度。該標準將于2018年7月1日正式實施。污染物限值方面,這項標準更是提出了“超超低”限值,新建項目顆粒物5mg/m3,二氧化硫10mg/m3,氮氧化物30mg/m3。









河北威美環保設備科技有限公司
→查看更多河北威美環保產品 濕式靜電除塵器 電除霧器 陽極管 濕電 濕電除塵器 陰極線 濕法脫硫除塵 濕式電除塵器 不銹鋼陽極管 半干法脫硫 玻璃鋼儲罐 玻璃鋼管道 脫硫塔噴淋層 側攪拌
→ 免費濕電咨詢服務:陶經理18332815001 張經理18633235200
→ 回首頁 
|